近年来,碳中和是一个热门话题,不断增加的CO2排放已经成为世界的基本难题之一。2015年《巴黎气候协定》规定将气温上升限制在2 ℃以内,为了达到这个目标,我国采取了严格的法规和排放标准。现阶段国内大部分的污水处理厂仍不能满足可持续发展的要求,随着国家和地方采取越来越严格的排污标准,我国现有老式污水处理厂普遍暴露出达标难、不稳定、能耗高、污染治理难等问题。
统计结果表明,2020年,我国共有4 496座城镇污水处理厂,总处理规模为23 070万m3/d。对于许多城镇而言,污水处理厂是最大的能源消耗者,如果采用常规技术处理,污水处理能耗可占全球电力的3%,如果不尽快优化目前和未来的处理厂处理技术,污水处理设施的能源消耗将持续增加。依据2005年《关于严格执行〈城镇污水处理厂污染物排放标准〉的通知》及2006年修订的《城镇污水处理厂污染物排放标准》(GB 18918—2002)要求,城市污水处理设施向国家、省属重要河流、湖泊、水库等封闭、半封闭的水体进行排污时,要达到一级A标准,开启了国内“提标改造”的帷幕。
目前,国内大部分的城市污废水处理都是以生物法为主,在处理过程中,为了达到水质净化的目的,必须消耗很多化学物质和能源,同时还会排放出许多的CO2、甲烷(CH4)等温室气体(GHG)。这种处理方式是“以能消能”的不可持续手段,如何实现“零碳型”排放,是污水厂实现碳中和运行的一个重要环节。
本文整合了目前污水处理厂的部分主流处理工艺及未来可突破的技术,归纳优缺点,以期为我国污水处理厂低碳绿色运行,实现碳中和运行的目标提供借鉴与参考。
1 污水处理厂节能减排的实现途径
污水处理是能源密集型的高耗能产业。目前,我国污水处理规模大,能耗高,CO2排放量始终位居世界第一位。通过采取节能措施和调整处理工艺,大部分的污水处理厂可减少30%以上的能源投入。
1.1 污水处理综合能效的提升分析
1.1.1 污水处理设备提质增效
电耗在污水处理厂的能源消耗中占比较大,对污水处理设备进行合理的改造优化,可以实现节能降耗、提高设备能效的目的。具体地说,在污水处理厂中,曝气系统、提升泵和污泥脱水装置占据总电力消耗的主要份额,鼓风曝气机和污水提升泵等装置的能源消耗占了69%。所以,研发曝气系统、污水提升系统等节能技术是降低能源消耗的重要措施。
在多种污水处理工艺中,氧化池作为一种天然的污水处理系统,其能源效率最高,但其占地面积大、散发异味等缺点严重限制了其应用。对于污水处理厂来说,最实用的方法是升级陈旧的设备,并针对污水的水量和水质总是波动的特点采用实时控制器,使设备在合适的工况运行。于洪波等的研究结果表明,选用空气悬浮和磁浮等高效率的鼓风机与采用传统的罗茨风机相比,可以节省30%左右的能源消耗。主体处理工艺的选取对整个污水处理厂的能源消耗总量也有一定的影响。蒋富海等采用低氧曝气等节能操作,改进后的Bardenpho悬挂链曝气器充氧动力效率高、曝气均匀性好,可有效减少曝气的能源消耗,使吨水电耗节能16%;吨水药费同比节约28%,改造后节水节能降耗效果显著。吴军伟等针对某污水处理厂,结合变频调速电动机的节能技术,根据集水池水位的动态特性,提出了一种基于智能节电装置的污水提升泵变频节能方案,经过变频调速后,两台水泵的每月耗电量下降至57 000 kW·h,节能效果>22%。
1.1.2 更新污水处理管理方法
当前,我国污水厂的运营管理过程还面临着很多的问题,比如药剂投加不精准、设备配置与实际荷载不相匹配等。解决污水厂运营管理方面的问题成为当务之急。重庆G污水处理厂通过加入辅助碳源和除磷剂来保持生物化学体系的稳定运转,但调节操作滞后、加入量不精确等情况造成污水质量不稳定。后期,该污水处理厂安装了进水在线监测仪表,科学测算碳氮比、碳磷比的值,合理地控制外加碳源或药剂投加量,并对添加位置进行了优选,确保调控措施及时、准确、高效,从而达到节能减排的目的。
在污水处理厂中应用自动控制,可实现多重效益,节省能源并减少高达9.6%的GHG排放。Baroni等在全尺寸操作过程中实现了一个模糊的逻辑系统,意大利污水处理厂的氨和溶解氧浓度的波动显著降低,通过对1/4的反应器应用模糊控制器,污水处理厂的能耗降低了4%。在我国广西桂林市,陈俊江对城市排水生产运营管理系统进行评价分析,该系统可以进一步提升污废水的综合处理能力,减少故障停机的次数,同时减少人力、材料、药剂等费用。
为了降低污水厂的碳排放,要从工艺、设备、管理、能源等多个环节入手,多措并举,在确保水质达到要求的前提下,加强对污水处理厂日常运营的监督。
1.2 加大能源回收力度的工艺措施
传统的污水生物处理工艺是能源密集型的工作,回收的资源很少或根本没有,通常需要大量的外部化学物质投入。通过碳捕集技术,结合厌氧消化-热电联产、光伏发电、污水源热泵等技术,实现污水处理的碳中和目的。
1.2.1 污水源热泵技术
污水含有大量的化学、热能和水动力能。据统计,城市社区产生的余热有40%包含在污水中。由于温度存在差异,污水中所含的热能提供了另一个间接抵消污水处理的能源需求的能量来源,其中可回收的热能比厌氧回收的化学能多6~8倍。因此,如果能将回收的热能与城市热网有效地结合起来并充分利用,水源热泵技术在促进污水处理厂接近碳中和目标方面具有巨大潜力。污水源热泵其中一部分热能可用于满足污水处理厂的采暖需要,另外一部分则被送往城镇供热系统,污水源热泵系统的详细流程如图1所示。以北欧国家为例,据报道,在瑞士和德国,3%的建筑可以通过污水源热泵供暖或制冷。与传统的空调系统相比,应用污水源热泵的中央空调系统,CO2的排放减少40%~51%,NOx的排放减少36%~49%;污水源热泵分布式空调系统减少了13%的CO2排放,以及13%的NOx排放。郝晓地等的研究结果显示,采用朗肯循环,能够充分利用余热供电,使污水处理厂达到碳中和86%的能量要求,并能进一步降低CO2的排放。青岛市团岛污水源热泵利用低品位热能,实现了传统的节能减排,年节电量为5.2×104MW·h,标煤节约1.91×104t,并减少50 042 t/a的CO2、162.4 t/a的SO2和141.3 t/aNOx-排放。

Zhang等提出一种新型组合型污水热泵供暖方式,其节能性、经济性、适用性强,能够将大量的热能通过管网向集中供暖系统输送,有助于降低燃煤和大气污染。
如图2所示,分析了不同工况下不同加热方式的一次能源利用效率。在设定的条件下,与传统的加热方法相比,污水源热泵可以充分利用污水热能资源,能够减小对环境的影响。与传统集中供热方式相比,在相同典型工况下,污水源热泵组合式集中供热方式一次能源效率提高了14%。而且,污水源热泵是一种环境友好型技术,不排放空气污染物。因此,借助污水源热泵提取热量是一种节能的有效途径,既可以节省污水厂的运行热能,又可以达到“碳中和”的目的,从而达到间接减少碳的排放量。

1.2.2 光伏发电
在环境保护压力和国家政策的双重推动下,太阳能光伏技术作为一种低碳排放的方法,成为了当前众多新建污水处理厂的选择。由于工艺流程的需要,大多数污水处理厂的结构较大,如生物反应池、二沉池等,光伏系统的安装空间通常较大。同时,相关政策指出,要大力支持污水处理厂对土地进行充分地利用来进行光伏发电建设。
刘扬等分析了首都某污水处理厂,发现利用光伏发电系统一年生产的电能为1.5×104kW·h左右,其生产的电能可以节省5.4 t煤,同时还可以降低12.2 t左右的CO2排放量,降低碳氧化合物排放量0.06 t左右。河南郑州马头岗污水处理厂开发的“光伏+水务”新的运行方式,已经在亚洲形成了“智能化+高效太阳能回用系统”的典范,该模式节能减排效果显著。安装4 000 m2光伏电池板的法国戛纳Aquaviva污水处理厂已经实现了碳中和。宾夕法尼亚州污水处理厂完成了一个3 MW的太阳能项目,该项目预计每年生产超过300万kW·h的电力,足以减少3 515 t的CO2排放。
这种单一的光伏-污水厂虽然可以达到节能的目的,但是也存在电力供应不稳定的问题。为了解决这个问题,姜放提出可以引进一种新型的锂离子蓄能发电装置,组成一个太阳能-蓄能装置-污水处理厂,其电力供应流程如图3所示。采用储能器技术对提高太阳能光伏发电的性能和降低能耗具有重要意义。除了采用太阳能外,还可以引入风能、污水热能、生物质能等新能源,从而实现多种能源的补充。近年来,许多污废水处理厂都在积极地研究多能补充的系统。

孙振宇等将污水源热泵和分布式太阳能-市电系统联合使用,使污水处理厂年可节省387.1 t的标准煤,减少483.9 t CO2排放量,减少了大气中的其他污染,取得了良好的环保和经济效益。Buller等研究了一个基于光伏能源、生物质气化炉和电网的混合系统,与沼气燃烧的混合组合可作为中型污水处理厂的替代方案,可以增加经济效益和环保效益。
但是,因为太阳能板使用氢氟酸、硝酸、三氯氧磷、异丙醇等化学成分对环境造成的危害不容忽视。太阳能产业带来的相关污染问题还需要认真对待并采取积极措施加以解决。
1.2.3 污泥厌氧消化与热电联产
文献统计表明,运行一个污水处理厂所需的电量通常为0.3~0.6 kW·h/m3。污水中有机化合物的燃烧热能为该值的9~10倍,因此,回收污水中含有的化学能具有经济效益。最可行的方法是利用厌氧消化产生的沼气发电和供热。污泥是污水处理厂生产中必然产生的副产物,由于其数量不断增加和处理不完全,污泥自身稳定性和无害化处置的结果与预期的目标有很大的差距。污泥的处理需要耗费很多的化学物质和能量,而采用填埋法进行处理会加剧温室效应,所以在污水处理厂中,对污泥处理过程碳减排的控制有着十分关键的作用。
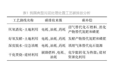
戴晓虎等归纳分析我国典型的污泥处理处置工艺碳排放如表1所示,目前已有的污泥处理工艺流程碳排放量排序为:深度脱水-应急掩埋最多;干化焚烧-建材利用次之;好氧发酵-土地利用较少;厌氧消化-土地利用最少。由表1可知,污泥的处置主要碳排放来源于设备的电耗、油耗以及药物消耗,相应碳补偿措施也较易实现。赵阳悦等在吉林某公司改造扩建后的污泥厌氧化工程中,提出一种将污泥和有机助剂混在一起进行的厌氧消化技术,能够达到回收能源的目的,并且减少9 414 t CO2-eq的GHG排放。

污水处理厂有大量的污泥,经过厌氧法处理后得到的沼气是一种非常洁净的能源,其中以沼气的热电联产在污水厂中最为普遍。为了促进CH4生产,增强过程稳定性,可以添加共基质,如城市固体废物的有机组分;或污泥预处理方法,如应用热水解工艺。我国大力推广采用中温发酵的污泥厌氧法,其中青岛麦岛和北京高碑店等污水处理厂的工艺效果最好。崔濡川等根据能源阶梯利用原理,结合沼气热电联产技术对现有的发电设备进行了改造,与传统的燃煤工艺比较,本工艺可节省558 t标准煤炭,降低了SO2和NO2对大气的污染,并取得了明显的环保和经济效益。邵彦青等考察马来西亚Pantai污水处理厂,该污水厂采用热电联产技术,降低了60%的污泥含量,年节约标煤19.85 Mt。
污泥的厌氧消化使污水厂实现了剩余污泥的稳定化和资源化处理。污水厂设置的厌氧消化装置可为污水厂提供40%~60%的运行电耗。综上,污水污染物的主要厌氧降解在经济上和技术上看来可行,而且就GHG的产生而言,对环境有重大好处。
针对以上不同污水处理厂节能技术路线的碳中和研究,得出了表2所示的优缺点。

再生水源热泵比污泥厌氧消化技术结合沼气热电联产具有更高的碳中和效果,再生水源热泵可产生74.22 t标准煤热能,而污泥厌氧消化仅能回收3.03 t标准煤热能和2.97 t标准煤电。随着污水厂处理负荷的增加,再生水源热泵可以达到更高的碳中和效果。光伏发电的应用需要考虑地理位置,在太阳能资源丰富的地区,光伏发电体系的碳中和率可以接近厌氧消化体系的碳中和率。以5万m3/d的污水厂为例,拉萨碳中和率为35%,长春为24%,贵阳为13%。不同太阳能光强的城市碳中和率差异可达2~3倍。在太阳能丰富的地区,可以回收和利用更多的太阳能,这更有利于光伏发电系统的功率转换效率,并可获得更高的碳中和。但是在构筑物顶部安装太阳能电池板工程太过复杂,也使得该技术没有得到广泛应用。污泥厌氧消化技术可以处理有机物含量较高的污泥,并且可通过沼气热电联产系统提供热能和动力。随着污水厂规模的增加,污水源热泵可以从污水中回收更多的废热,其碳中和率将显著提高。同样,随着污水厂规模的增加,光伏板的可铺设面积也会变大,光伏发电系统回收的太阳能也会更多,碳中和率也会更高。然而,污水厂规模的变化对污泥厌氧消化系统影响不大。
1.2.4 碳源回收和储存利用
温室效应是影响和威胁人类社会气候变化的一个重要因素,CO2是全球温室效应的最大影响因素,因此,减少其排放成为当务之急。CO2的收集、利用和储存(CCUS)是主要的CO2减排措施。Wang等首次提出了一种将厌氧消化、裂解、催化重整和甲烷化(APRM)耦合在一起的新型生物能源使用与碳捕获和储存(BECCS)工艺,以城市固体废物的有机部分(OFMSW)为原料,以负碳向的方式生产生物CH4,这种方式既可以处置多余沼液,也可以实现可持续发展目标。通过对西班牙加泰罗尼亚5个污水厂的能量平衡分析表明,污水中所含的67%的能量可以转移到污泥中,通过将这些污泥转化为沼气,52%的能量可以被回收。厌氧工艺可从有机流中生产富CH4。厌氧的液体和固体残渣被称为消化渣,可用作肥料。生物质是一种可再生能源,煤与生物质共利用可以显著降低碳排放。此外,化学循环燃烧(CLC)是一种不需要对烟气进行任何后处理的固有捕获CO2的技术。将混合燃烧过程与CLC技术相结合,如果捕获的CO2能够被适当存储,就可以形成一个有效的碳负系统。由于CLC体系中的氧化剂与燃料没有直接接触,显著降低了热NOx的生成。因此,CLC是一种可行的低能耗、高效实施碳捕捉和储存的技术。HaldorTopsΦe的TREMPTM甲烷化技术可以将生物质气化的合成气转化为纯度为95%~98%的CH4,该技术已成功应用于GoBiGas 20 MW的工厂作为示范。污水处理厂生产的沼气在减少CO2排放和水-能源关系背景下的能源需求方面起着决定性的作用。为了减少对化石燃料的依赖,Poblete等利用了沼气联合循环与碳捕获和储存技术能够实现负碳排放。另外,生物电化学系统(BESs)可以直接将有机能转化为电能或有价值的产品,如CH4或H2。虽然这有望实现更高效的转化,但受限于反应速率较低,要将其转化为实用技术需要付出巨大的努力。例如,在我国哈尔滨运行的一个微生物燃料电池(MFC)试点表现很差,仅将有机物质中7%的能量转化为电能。
Huang等提出了基于现有工艺的碳能量线,这条路线包括有机碳捕获、生物处理和热化学转化阶段,适合于通过厌氧发酵生物处理平台进行生物能源生产和资源回收的流程,城市污水中的有机物可以被分离为化学富集沉淀物或污泥。具体路线如图4所示。另外,经过研究证明膜分离工艺能有效地提高碳分离、富集和生物处理效率,因此,膜分离可作为碳分离和回收途径的一种很有前途的补充工艺。

1.3可持续处理新工艺的研究进展
前部的“碳捕捉”技术,可以截留60%以上的碳源,而经二级处理后的进水中CODCr浓度偏小,很难满足常规脱氮除磷工艺对碳源的要求。短程硝化与常规的硝化法同时结合反硝化技术相比,短程硝化/反硝化处理减少了25%左右的耗氧量,以及40%左右的CO2消耗,达到了O2和CODCr的双重节约,如图5所示。

在这些新兴技术中,厌氧氨氧化(ANAMMOX)工艺已成功应用于实践,ANAMMOX是一种不需要有机碳的新型脱氮技术,它的消耗只有常规方法的1/3,能显著减少曝气的能耗和操作成本。根据理论计算,应用ANAMMOX工艺对外部碳源的需求减少了100%。然而,该工艺主要用于侧流处理,将其转变为主流工艺仍然具有挑战性。Ali 等提出了一种将MFC和ANAMMOX工艺相结合的污水综合处理系统,可以有效地回收能源,改善出水水质。在较低的能源投入下,可获得较好的出水水质(CODCr去除率约为95%,氮去除率约为85%)。但是单一的ANAMMOX技术存在厌氧氨氧化菌(AAOB)生长缓慢且对环境敏感使反应器难启动的问题。所以在短程硝化的基础上,出现了进一步与ANAMMOX耦合的典型工艺,工艺流程如图6所示。SHARON-ANAMMOX联合技术与常规硝化反硝化技术相比较,可节约50%的硝化曝气,节约100%的附加碳资源,即降低CO2排放,并生产少量污泥。

对于节能回收技术的创新,应用上流式厌氧污泥床(UASBs)和膨胀颗粒污泥床(EGSBs)等厌氧污水处理是另一种有前途的能源回收选择。近年来,厌氧膜生物反应器(AnMBR)得到了发展。在厌氧过程中,耦合膜可以保留悬浮物,而不是让它们流失。通过延长材料的降解时间,AnMBR为低强度城市污水处理提供了可能。然而,膜污染成为阻碍该技术结垢的最大挑战。由于污水中含有大量的有机物和营养物质,新兴的处理工艺已经被开发出来,以捕获这些有价值的资源,并将其转化为增值产品如鸟粪石、蓝铁矿、生物柴油、生物塑料、生物炭和蛋白质。此外,已经证明资源回收内部污水处理厂在实现碳中和方面发挥着重要作用。例如,鸟粪石降水过程对全球变暖的减缓效应模拟为3%~38%。对于有机碳来说,生物塑料合成是从城市污水中提取有机碳并将其升级为化工商品的最有前途的途径之一,也具有广阔的应用前景。
2 节能减排技术工艺应用案例
在我国城市碳中和作业实践中,已经有很多城市的污水处理厂进行了实际应用的实践,表3为国内及国外典型的低碳运行案例。

美国Sheboygan污水处理厂初步建立了一套以AO为主要生产流程的方案,将污泥水解-酸化、混合基质厌氧共消化和污泥浓缩等新技术相融合,并实施了一套节能方案,到2013年该技术已基本达到了自供。奥地利Strass污水处理厂作为一个比较成功的案例表明,回收的化学能可以弥补2003年全年总能耗的80%;通过其他改进,包括添加有机废物,2012年Strass污水处理厂实现了158%~178%的能源自给自足。以上两个污水厂的经验对于我国来说非常有借鉴意义,在我国,餐厅及家庭的剩菜剩饭可以一同送往污水处理厂与剩余污泥进行共消化。德国Bochum-lbachtal污水处理厂为三阶段入水预脱氮,生物处理部分为化学除磷,利用厌氧法与热电联产相结合的技术,可以实现96.9%的能量自给,经过核算,可以实现63.2%的碳中和率。青岛市海泊河污水处理厂利用热电联产,在一年多的时间里,其发电效率已接近30%,节能效益显著,而采用该系统可降低污水处理厂的脱硫耗水7×104t,降低燃煤12 670 t,降低1 383 m3CO2,通过控制废气的排放,可以有效降低工厂的能源消耗,同时也可以有效地减少烟尘对周围的环境的影响。关于污水处理管理、设备革新的应用情况,Khatri等使用水力旋流器和智能曝气控制来降低污水处理的能耗,采用水力旋流器作为一次污泥分离器可节省曝气电量71.46%。通过研究印度北部不同城市的7个污水处理厂的运行性能,结果表明UASBs和简单的有氧系统是一种有前途的技术,特别是在印度,可以以低成本达到回用水所需的BOD水平。Alekseiko等研究了符拉迪沃斯托克一座污水厂使用的热泵,并证明该工厂产生的热源是一种有价值的热源。Bruno等使用吸收式制冷机来帮助提高位于污水厂的沼气驱动的微型燃气轮机(MGT)热电联产厂的性能。
3 结论与展望
我国作为全球最大的能源消费国和CO2排放国,具有巨大的碳减排潜力和绿色发展潜力,然而,就当前污水处理技术的低碳运行现状而言,仍然有许多瓶颈问题成为了污水处理厂实现碳中和的阻碍。
(1)针对污水厂设备与管理存在的不足,在未来污水处理厂可以利用互联网+、大数据、人工智能等前沿信息通信技术耦合先进节能、用能技术降低污水处理领域碳排放,同时通过信息通信技术优化或重塑污水处理行业技术环节,从源头减少能源、资源、信息领域消耗带来的碳排放。
(2)用于采暖的污水源热泵对热量价格变化比较敏感,城市热水管网建设滞后严重阻碍了该技术的大规模应用。光伏发电产生的电量有限,仅占总能耗的10%左右。在今后的研究中,应该将目前的研究结果与之相融合,发展出更稳定的能量储存技术。污泥厌氧消化过程易受环境条件的影响,消化污泥不易沉淀。碳捕捉目前存在投资大、要求高等劣势,该技术现在的痛点是如何将捕捉到的CO2安全、大规模、高效地资源化。
(3)在我国今后的发展中,要充分吸收国内外先进的污水碳中和技术,以发展污水中的有机潜力以及新的低碳技术为中心,从提高装置节能、改善生产操作方式等方面着手,达到低碳运行的目的。
(文章来源:净水万事屋)