刚过去的6月仿佛开启了连续的“泼水”模式,多地区受到影响,引发连续的降雨甚至是暴雨及特大暴雨,而伴随着暴雨接踵而至的就是洪水,当前我国南北方全面进入主汛期,受强降雨影响,今年已有304条河流发生超警以上洪水。截至7月1日,中央气象台已经连发30天的暴雨预警。

而6月20日至7月1日,水利部和中国气象局密集发布了10次山洪灾害气象预警。就在7月6日11时,潜江市成为湖北首个启动防汛1级应急响应的城市,今年的洪水仿佛来势汹汹。

桂林南部的阳朔县,大雨后的洪水淹没了街道和建筑物
对于城市来说,内涝问题是暴雨引起的最直接问题,也就是一到雨季,网民纷纷叫苦不迭的“看海”问题。
有这样的隧道变海沟

也有这样的车在河中走

城市排水能力不能满足强降水或连续性降水,而使城市产生积水灾害,称之为城市内涝。近年来,国内多个城市发生了不同程度的内涝灾害,很多的城市都出现“逢雨必涝,遇涝必瘫”的地步。
玩笑归玩笑,但是城市里“看海”却不是一个值得开心的
2011年6月18日,一场长达20多个小时的暴雨,让武汉几成“泽国”,全城多处交通要道积水严重,交通几近瘫痪。那句“我能想到最浪漫的事,就是陪你一起去武汉看海”就是由此而来。武汉大学也被戏称“国立武汉海洋大学”。

居民们虽然能捕鱼游泳皮划艇,但这种城市内涝可真不是什么好玩的事。

2012年7月21日至22日8时左右,中国大部分地区遭遇暴雨,其中北京及其周边地区遭遇61年来最强暴雨及洪涝灾害。截至8月6日,北京已有79人因此次暴雨死亡。根据北京市政府举行的灾情通报会的数据显示,此次暴雨造成房屋倒塌10660间,160.2万人受灾,经济损失116.4亿元。
一旦发生城市内涝,不仅对城市居民生活影响巨大,还会造成人身安全和经济财产损失。 城市内涝,不仅是一个老问题,甚至是一种城市顽疾。近些年来,北京、广州、南京、武汉等“现代化”、“国际化”的大城市也都加入了“看海”的行列。
为什么在内涝发生这么久后的今天,城市内涝的问题仍然存在呢?今天就给大家好好讲讲“看海”引发的原因:
01自然及社会因素
全球变暖引起全球气候发生变化,同时也改变了城市的局地气候特征,降雨出现趋向性变化,短时强降水频发,暴雨、大暴雨甚至特大暴雨在空间或时间上高度集中。
再由于城市的迅速发展,水土流失、围垦造田以及跨区域的输水工程都导致水文环境产生了较为剧烈的变化,由于城市化引起的“热岛效应”和“雨岛效应”增加了城市降雨频率与强度,直接诱发了城市内涝的产生。
同时城市化的进程也促进了城市建筑的迅猛扩张,城市不透水面的增加也导致城市中的地表径流量远大于渗透能力,城市人口的增加也进一步导致排水量的增大,城市排水系统负担加重。
而城市化进程中的公共基础设施发展滞后也导致脆弱性增加,而相应的在城市蔓延的过程中,内涝风险点也在不断增加,如地下道,公路、铁路桥等地点。
02规划和设计因素
除了自然和社会因素外,规划和设计也是导致内涝的重要因素。很多朋友会在问,如果排水不畅的话,为什么我们不把排水管网设计得更大,这样不就都能够把水排出去了吗?
这个问题需要提到排水设计规划的问题,我国《室外排水设计规范》(gb50014,下称《规范》)作为排水系统的设计依据,有一个概念叫做“暴雨重现期”,暴雨重现期指的是在一定年代的雨量记录资料统计期间内,大于或等于某暴雨强度的降雨出现一次的平均间隔时间。
通俗的来讲就是:这么大的雨量,多少年出现一次。

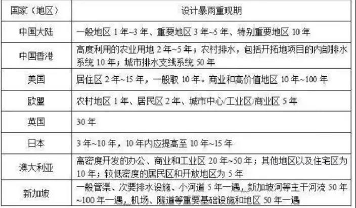
我国早期雨水管渠设计重现期与发达国际和地区的对比

规范规定按下式计算雨水设计流量
上述参数都是恒定的,这就造成推理公式的使用与现实存在较大差距。规范2014年加入了 “当汇水面积超过2km?时,宜考虑降雨在时空分布的不均匀性和管网汇流过程,采用数学模型法计算雨水设计流量。”而相应的数学模型法在国外先进的地区已经普遍应用。这是设计规划标准的问题之一。
之前设计规划造成的雨水设计流量偏低,再加上为了缩减成本,雨水管都按照重力流、满管流计算,所以之前的雨水管道设计承载能力无法满足城市排水规模就导致了内涝的频繁发生。
雨污分流亟须推进
我国的排水管网,根据污水和雨水是否合并为一个排水系统,分为合流制和分流制。
顾名思义,当工业废水与生活污水及雨水合并为一个排水系统,称为合流制;如果它们分别在两个或两个以上独立管道内排除的系统就被称为分流制。
而在早期,大部分城市都采用的是合流制,而合流制的管道一般也采取满管流来计算,即使高于同一情况下雨水管道的重现期,一旦下暴雨,排水管网系统中的水量仍远远高于污水处理厂的处理规模,水量无法及时排除引起内涝。
并且,合流制导致了污水管道中存在的油污和异物等污染物还会腐蚀、堵塞管道造成管路的不通畅,影响污水排放的效率。

我国规划的滞后,和雨污合流的现状,暴露出我国城市管理的问题,“重地上,轻地下”的粗放发展思路的弊病已经渐渐显现。
为什么好像只听说过国内有城市内涝的问题,那么国外是不是也会看海呢?
实际上对于国外来说,这个现象也是存在的。就比如19世纪末,人口日益增多的东京因为没有下水设施引发霍乱,导致5000多人丧生。这推动了东京修建了第一条近代意义的下水设施——神田下水道,此后,东京逐步完善其地下排水设施,到1994年,东京地下水道普及率几乎达到百分之百。
目前东京都23个区下水道总长度约1.58万公里,相当于往返东京与悉尼的距离。下水管道的直径从25厘米到8.5米,有的管道空间可以放进一个两层楼的别墅。

东京 “地下宫殿”
日本从上世纪80年代初开始运用地下储水设施来应对集中降雨,公园、小学和家庭等容易积水的地点都建造有不同大小的地下蓄水池。其中最为大型的有四个,其大小可用“宫殿”来形容。
这种“宫殿”级的地下蓄水池从1980年后开始设计施工。在突降大雨时,雨水将流入这些巨型蓄水池,以缓解下水道的压力,防止内涝。而当雨量减少,下水道水位下降,蓄水池内积蓄的水又将自动回流到下水道。位于东京江东区的一个大型蓄水池一次可存储2.5万吨的雨水。地下蓄水池的存在,有效减少了地面被淹的几率。
不过,在东京雨水设施中,最为著名的是位于东京外围琦玉县春日部市的“东京外围排水系统”。该系统被称为世界规模最大,深埋地下五十多米、全长6.3公里。系统由五个巨大的圆柱形蓄水坑、宽度达10米的输水管道,以及更为巨大的“调压水槽”构成。该设施也供蓄水之用,59根巨型大柱子,撑起一个巨大的地下空间。面积达13806平方米,长177米,宽78米,高18米。宛若奇幻电影中深邃的巨龙巢穴。

那么在看海问题如此频发的情况下,我国有何应对措施?
01城市内涝实际是错位的水资源
从供水方面来看,我国城市缺水现象较为普遍并且愈演愈烈;而从排水方面来看,城市内涝的频率逐年上升,一到梅雨季节全国城市纷纷“看海”。
如果可以将这部分水资源加以正确地引导和转移,这样同时解决两个问题,岂不是一举两得?而对于这个想法,目前的做法通过构建海绵城市,国务院办公厅出台“关于推进海绵城市建设的指导意见”指出,采用渗、滞、蓄、净、用、排等措施,将70%的降雨就地消纳和利用。
一方面要求建设蓄水设施,推进公园绿地、人工湿地,加强对城市坑塘、河湖、湿地等水源的保护;另一方面要求加强排水设施的建设,保证水资源的转移渠道不受阻,“快速排除”和“末端集中”控制为海绵城市的主要规划设计理念。

02从规划上建立前瞻性的技术标准
首先利用新技术,采用精准的数学模型计算雨水排水系统规模,根据现有的降雨特征修正暴雨强度公式。第二是出台并更新相应的技术标准,目前我国已经出台《城镇内涝防治技术规范》(gb51222-2017)、《海绵城市建设评价标准》(gb/t51345-2018),并在2014和2016年对《室外排水设计规范》(gb50014-2006)进行修订。


03以政策为导向,重视管理
雨果在《悲惨世界》中说道:“下水道就是城市的良心”,诚然这句话并非针对排水系统,但这句话对于排水系统的建设也同样适用。
城市内涝问题除了自然客观因素外,还跟社会因素有关,必须理顺城市治理体制、加大监管,实行雨污分离改造、构建海绵城市并出台相应的内涝防治政策,狠抓落实。
切实提高规划的前瞻性,扭转城市基础设施的建设“重地上,轻地下”的错误观念,加强排水设施和蓄水系统的配套建设,最终完成海绵城市的建设,达到“小雨不积水、大雨不内涝、水体不黑臭、热岛有缓解”的理想效果。
要想达到这一效果各城市就应该多学习对国外在水资源管理上的先进经验,因地制宜地提出当前中国海绵城市建设需要注意的问题,并谋求一套有效可用的做法,供国内有关单位在规划海绵城市时参考。